Arduino-Nano-Project
Die Lichtorgel lebt wieder. Die programmierbaren LED's WS2812b machen es möglich.
Arduino-nano
Neben dem Raspberry Pi für den PC-Bereich ist auch der Arduino-nano bei Bastelfreunden gut bekannt. Dieser kleine Microcontroller hat neben dem kleinen Preis den Vorteil, dass er sofort nach dem Einschalten sein Programm abspielt.
Der ATmega328 hat einen Flash Speicher von 32 KB und 14 I/O Pins. Mit seinen 16 MHz ist er flott genug für die meisten Projekte.
Ich konnte den 3er-Pack für 12€ erwerben, installierte mir die Arduino-IDE und schon konnten die ersten Beispielprogramme getestet werden. Sehr hilfreich für den Anfang ist ein Steckbrett (Breadboard) oder besser ein komplettes Starter-Kit
Für mich war ein BASIC-Set ausreichend, da ich ja die Arduino-nano bereits hatte, aber die Auswahl ist hier groß.
Es sollte aber ein Netzteilmodul, ein Breadboard, Jumper Kabel, LEDs, Taster und ein paar Widerstände als Grundausstattung enthalten sein. Mit dieser Grundausstattung können bereits ein Reihe von Beispielprogramme ausprobiert werden. Einfach mal eine LED blinken lassen, oder einen Servo anzusteuern sind für den Anfang eine gute Übung.
Nach einem Video wusste ich was ich wollte.
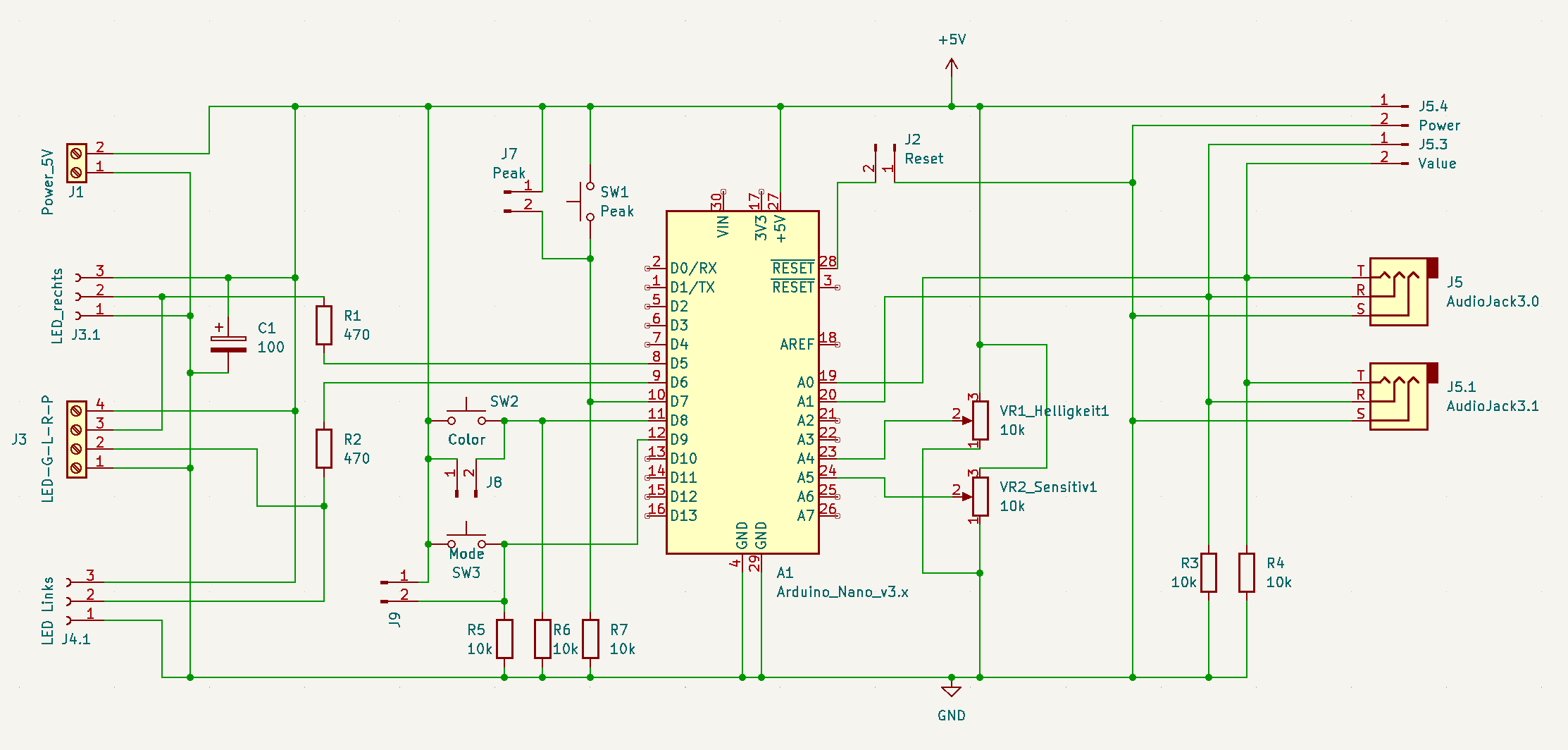
Ich fand auch hier im link Wiki Hackerspace Bielefeld eine Schaltung und auch den ersten Sketch.
Ich brauchte also noch 2 Potentiometer 10KOhm und den LED-Streifen WS2812b. Die Schaltung ist einfach nachzubauen und das Breadboard ist hierfür ideal.
Nun musste der Sketch zum Arduino gesendet werden. Ich hatte am Anfang ein Problem den Arduino-nano anzusprechen. Die billigere Version des Arduino verwendete einen anderen seriellen Controller (CH341) und ohne den Treiber wurde keine Verbindung aufgebaut. Jetzt hatte ich einen Com-Port, aber....
Bei Board: muss "Arduino Nano" stehen und der Prozessor: auf "ATmega328P (Old Bootloader)" und der richtige Com-Port muss ausgewählt sein. Jetzt muss noch die Geschwindigkeit des Com-Port auf 9600 gestellt werden und endlich "reden" die beiden miteinander. Das hat schon mal 1Stunde gebraucht um die Kinderkrankheiten zu überstehen. Aber jetzt geht es richtig los.
Die Beispiel-Programme haben funktioniert, wenn man die richtigen Bibliotheken eingebunden hat. Jeder Programmierer verwendet eine andere Funktion und so erklärt sich auch warum jedes Programm seinen eigenen Ordner braucht, denn hier kann gleich die richtig Datei im Verzeichnis liegen. Jetzt folgten Nächte mit viel Fummelei. Die Helligkeit anpassen, die LED-Anzahl, Tasten mussten auf andere I/O-Pins verlegt werden und letztlich die Farbmodule zu gestalten, war schon etwas Aufwand.
Hier das Ergebnis zum Download ==> vu-meter Scetch
Aber jetzt musste eine Platine her, ich konnte ja schlecht das Breadboard in ein Gehäuse bauen.
Für das erste musste eine Streifen-Leiterplatte ausreichen. Etwas Lötarbeit, ein kleines Kästchen aus Holz und schon war ein Prototyp fertig. Neben dem Classic-Mode konnte man 10 weitere Farben auswählen. Am besten gefällt mir der Regenbogen, bei dem sich die Farben ständig ändern. Es gab ein Standlicht nach der Anfangsanimation, einfach Weis um als Beleuchtung (in Pausen) zu dienen. Aber auch der "Peak" den man zuschalten kann ist was feines. Hier hüpft der Maximalwert über der Musikkurve, ein echter Blickfang eben.
Schön war die Leiterplatte ja nicht, aber alles funktionierte. Neben der Heimwerker-Arbeit die LED-Streifen in Schienen einzukleben musste auch ein Gehäuse gebaut werden. In dem Gehäuse musste ein Netzteil, auch ein MP3-Player mit Bluetooth und der Arduino seinen Platz finden.
Es ist schon unglaublich was es alles am Markt dazu gibt. Den kleinen MP3-Player ab 4€ bis zu fertigen Baugruppen mit Frontblende. Hier ein Beispiel für 12€ incl. Radio und Fernbedienung im Bild. Ich habe mich für eine Platine HW329b entschieden.
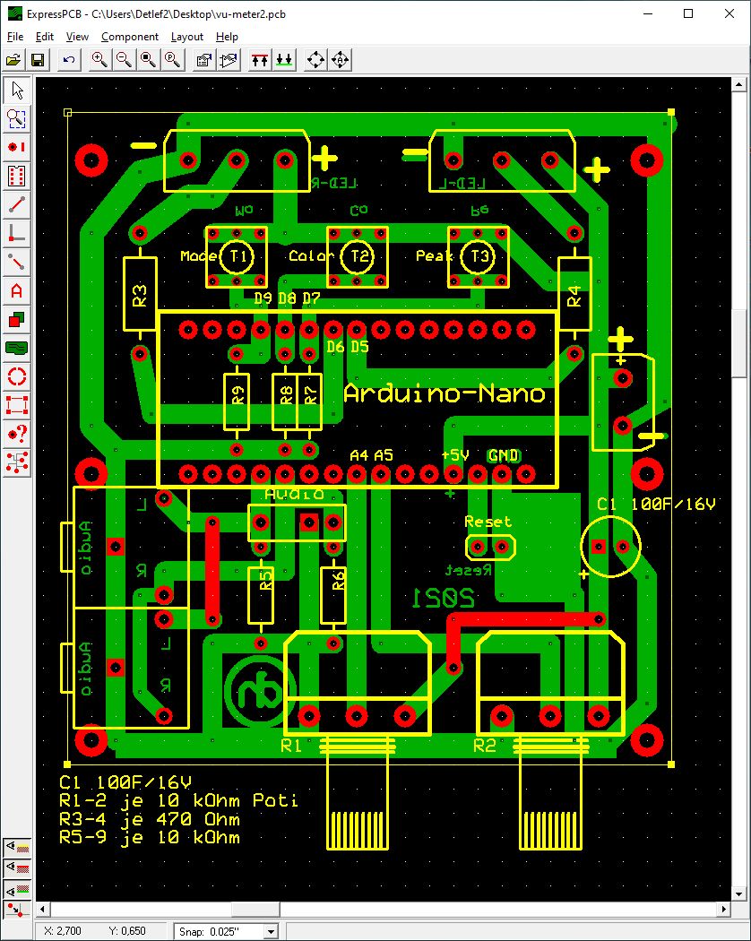
Jetzt fehlte nur noch die Professionelle Leiterplatte für das Projekt.Mit dem Programm PCB-Express war bereits ein guter Entwurf möglich, leider fehlten hier bereits Datenbanken, weil das Programm wohl nicht weiter gepflegt wurde. Auch ein Gerber-File für die Online Bestellung konnte hiermit nicht mehr erstellt werden. Aber für den Anfang sah des Ergebniss nicht schlecht aus.
Mit dem Freeware-Programm NC-Corrector 4.0 baute ich meinen Entwurf der Leiterplatte als CNC-File nach.
Hier zum Download vu-meter-cnc. Wer will, kann das File ja mal in den NC-Corrector laden und der Simulation zusehen wie die Platine gefräst wird.











-PCB.png)





