TonUino-Project
Nach einer Idee von Thorsten Voß und alles was dazugehört habe ich hier gesehen TonUino.
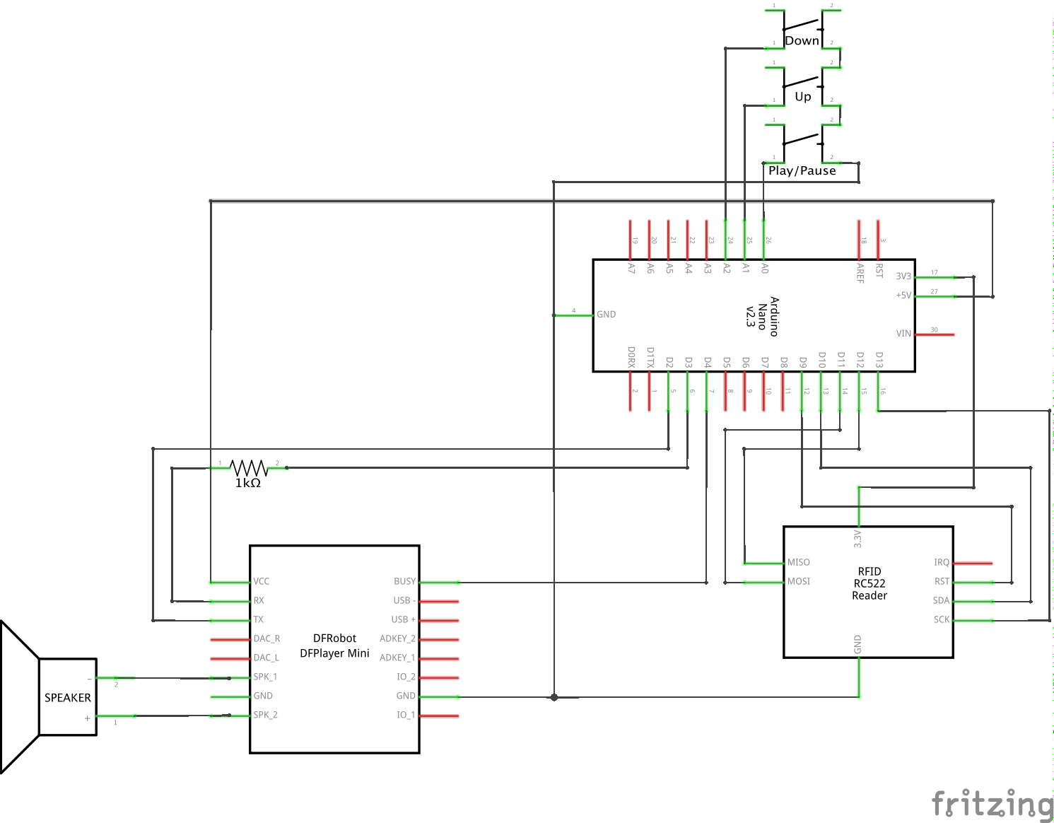
TonUino
Da hier wieder der Arduino Nano, mit dem ich ja nun bestens vertraut bin, zum Einsatz kommt habe ich mir eine eigene Version erstellt.
Ich wollte es so klein wie möglich halten und kam zu folgender Lösung.
Der Bausatz ist für 14€ erhältlich und beinhaltet den Arduino-Nano, den RFID-Leser mit Steckverbinder, den passenden MP3-Player und auch 10 RFID Karten. Ein paar Tasten, ein Lautsprecher und eine Energiezelle 18650 sind auch noch notwendig. Damit alles seine Platz findet und auch behält habe ich mit TinkerCad ein kleines Chassis entworfen, was mir dann auch die Größe des Gerätes vorgab.
3D Entwurf für Chassis
Für den 3D-Drucker kein Problem aber für das Gerät sehr hilfreich. Und hier das Ergebnis.
Chassis gedruckt
Nun eine kleine Platine die alles miteinander verbindet und in das Chassis eingepasst. Rechts oben liegt der Arduino Nano. Links daneben der RFID-Leser. In der Mitte über der LiIon-Zelle der MP3-Player. Die USB-C Buchse zum Aufladen. Der Lautsprecher auf der Rückseite mit den 3 Tasten.

